En lugar de contestar directamente a la pregunta del titular vamos a comenzar explicando, a modo resumen, lo contrario: ¿por qué fueron los europeos los que colonizaron el Nuevo Mundo? Pues por las armas de fuego, las armas de acero y los caballos; las enfermedades infecciosas endémicas en Eurasia; la tecnología marítima que hizo posible cruzar los océanos y las organizaciones políticas avanzadas, complejas y estructuradas de la vieja Europa.
Entonces, ¿por qué no fueron los incas/aztecas los que inventaron las armas de fuego y las espadas de acero, los que montaron en animales tan temibles como los caballos, los que portaban enfermedades para las cuales los europeos careciesen de resistencia, los que desarrollaron buques capaces de cruzar los océanos y organizaciones políticas avanzadas?
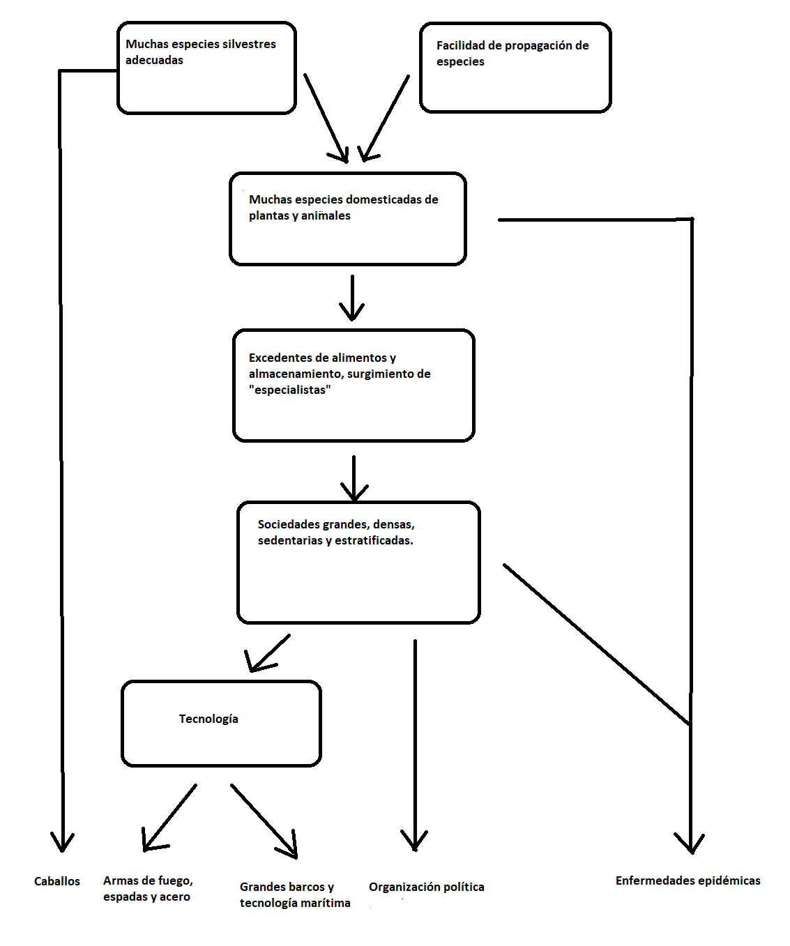
La domesticación de animales y plantas significó cantidades muy superiores de alimentos y por tanto densidades de población mucho más elevadas. Los excedentes alimentarios resultantes, y los medios de transporte animal de aquellos excedentes, fueron un requisito previo para el desarrollo de sociedades sedentarias, políticamente avanzadas, socialmente estratificadas, económicamente complejas y tecnológicamente innovadoras. Y esa disponibilidad de plantas y animales domésticos, responsable del desarrollo de las sociedades, se produjo primero en Eurasia y después en otros continentes. Si a este añadimos el uso militar del caballo y el poder mortífero de los gérmenes derivados de los animales tenemos la tormenta perfecta.

¿Por qué no había gérmenes letales en América esperando a los europeos?
Las enfermedades masivas eurasiáticas evolucionaron a partir de enfermedades de animales gregarios eurasiáticos que fueron domesticados (vacas, cerdos, ovejas, cabras…), y mientras que en Eurasia existían muchos animales de estas características, en América sólo se domesticaron cuatro animales en total (propios del continente): el pavo en México y el suroeste de Estados Unidos; la llama/alpaca y la cobaya en los Andes; el pato almizclado en la América del Sur tropical. Además, esta escasez extrema de animales domésticos en el Nuevo Mundo refleja la escasez de animales salvajes de partida, ya que aproximadamente el 80% de los grandes mamíferos salvajes de América se extinguieron al final del último período glacial, hace unos 13 000 años. Los escasos animales domésticos que les quedaron a los indígenas americanos no eran fuente de enfermedades masivas, en comparación con, por ejemplo, la vaca y el cerdo. Aquellos llegados al continente americano eran portadores involuntarios de un regalo envenenado: los gérmenes desarrollados a partir de la prolongada intimidad de los eurasiáticos con los animales domésticos -en el Suroeste de Asia, por ejemplo, desde hace unos 10.000 años-.
Fuente: Armas, gérmenes y acero.

Aunque no todo el mundo quiera aceptarlo, existe una JERARQUÍA que dirije la evolución de la humanidad.
Asi cómo la luz del Sol nace en el Oriente y avanza hacia el Occidente, de la misma manera el desarrollo de la evolución, que depende del conocimiento, o luz intelectual, se inicia en el Oriente y avanza hacia el Occidente… Y luego comienza otro ciclo.
Observe la decadencia de Occidente y el resurgimiento de Oriente! 🙄🤔🥴🥴🥴
;Me pregunto si también influye el tiempo en que se está asentado, es decir, había una diferencia de miles de años entre el asentamiento en europa y el asentamiento en américa (pues américa se supone está poblada por aquellos que pasaron desde europa por la glaciación).
Armas, gérmenes y acero. Muy interesante y recomendable libro. También se responde la pregunta lógica: Si China desarrolló incluso la pólvora antes que el resto del mundo, ¿por qué no fueron ellos los que colonizaron América primero? También plantea una teoría muy interesante en la que la forma del continente juega un papel importantísimo.
Fue una decisión política China, que decidió volver a su aislacionismo anterior:
https://es.wikipedia.org/wiki/Zheng_He#Fin_de_la_Flota_del_Tesoro
Hasta en la wikipedia viene. No es un secreto.
Lo auténticamente sorprendente es como no fue China, en ese momento muy superior en tecnología, la que conquistó América y Europa.
Curiosamente no lo hicieron por qué a su emperador le pareció feo y cateto todo aquello que no fuera chino, y desecho invadir a nadie. No le interesaba.
Europa invadió otras tierras por qué Europa carecía de casi todo. Por necesidad.
De ese tema…
http://historiasdelahistoria.com/2015/04/09/por-que-china-no-descubrio-america
A partir de las campañas de conquista iniciada por Cristóbal Colón en 1492, permitió que los marinos que regresaron a Europa, diseminaron a partir de 1493 una variante bacteriana de la sífilis que era endémica en América y para la que los europeos no tenían anticuerpos. Esto desarrolló la expansión de un tipo de venérea por Europa, como la que contrajo Pedro de Mendoza durante el sitio de Roma en 1527. Fue precisamente la búsqueda de su cura con el guayacán, lo que motivó a P. de Mendoza capitular con el rey Carlos I ofreciéndose a solventar por su cuenta la campaña de conquista del Río de la Plata en 1536. La viruela de los europeos hizo estragos en los nativos americanos y a su vez, la variante bacteriana de sífilis y otras pestes americanas lo hicieron con los europeos.
Antes de Colon Europa tenía una variedad de Sífilis bastante benigna, y a cambio de la Viruela, América le envió como un presente griego, a una variedad mortal de la Sífilis, que produjo una pandemia desde 1495, con tasa de mortalidad y morbilidad muy elevadas, hasta que Paul Ehrlich en 1901 sintetizo el Salvarsan.